Roadmap to becoming a web developer in 2017
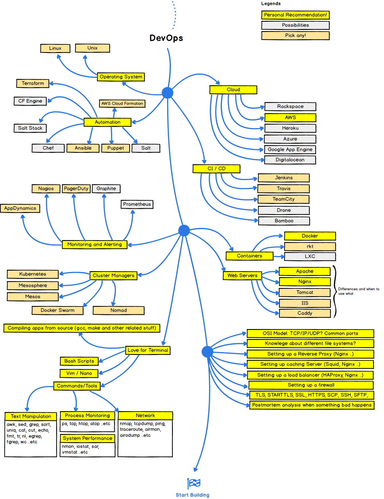
Below you find a set of charts demonstrating the paths that you can take and the technologies that you would want to adopt in order to become a frontend, backend or a devops. I made these charts for an old professor of mine who wanted something to share with his college students to give them a perspective.
If you think that these can be improved in anyway, please do suggest.
Want to learn something new?
Visit Hugobots where I teach people
For the backend, personally I would prefer Node JS and PHP-7 for the full time plus I have been experimenting lately with Go and I quite like it. Apart from these, if I have to choose another one, I would go for Ruby. However this is just my personal preference, you can choose any of the shown languages and you will be good.
If you think any of the roadmaps can be improved, please do open a PR with any updates and submit any issues. Also, I will continue to improve this, so you might want to watch/star this repository to revisit.
- Add Frontend Roadmap
- Add Backend Roadmap
- Add DevOps Roadmap
- Add relevant resources for each
The roadmaps are built using Balsamiq. Project file can be found at /project-files directory. To modify any of the roadmaps, open Balsamiq, click project > import > Mokup JSON, it will open the roadmap for you, update it, upload and update the images in readme and create a PR.
- Open pull request with improvements
- Discuss ideas in issues
- Spread the word
- Reach out to me directly at kamranahmed.se@gmail.com or on twitter @kamranahmedse
FancyGrid - JavaScript grid library with charts integration and server communication.




