-
Notifications
You must be signed in to change notification settings - Fork 0
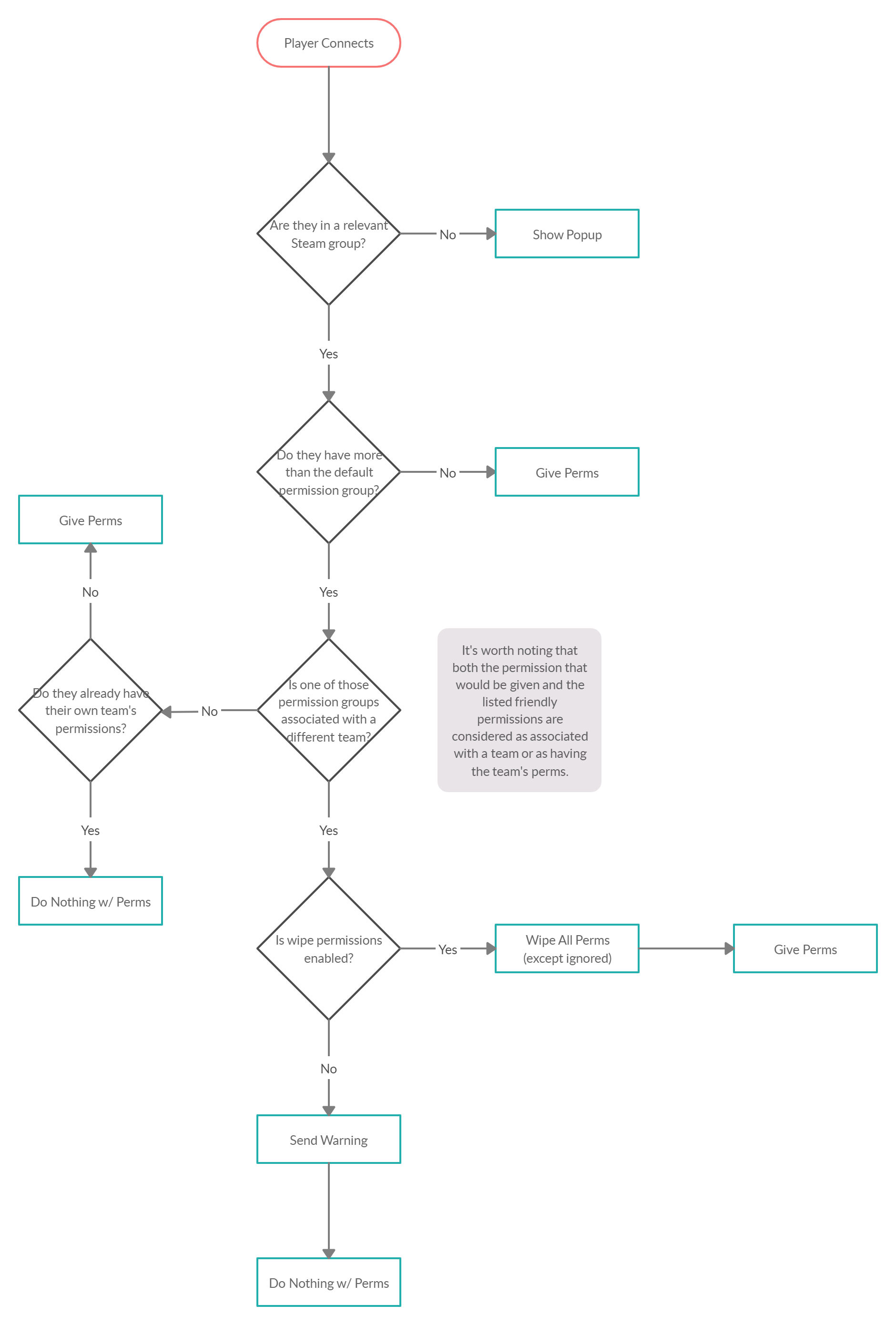
Compile against RocketMod 4.9.3.0. This plugin was inspired by Saturn__V's old plugin that gave permissions groups based on roles. It has been built from scratch and includes new features like wiping permissions when a player changes teams and the ability to have any number of teams.
License
PhaserArray/TeamJoinerEnhanced
Folders and files
| Name | Name | Last commit message | Last commit date | |
|---|---|---|---|---|
Repository files navigation
About
Compile against RocketMod 4.9.3.0. This plugin was inspired by Saturn__V's old plugin that gave permissions groups based on roles. It has been built from scratch and includes new features like wiping permissions when a player changes teams and the ability to have any number of teams.
Topics
Resources
License
Stars
Watchers
Forks
Packages 0
No packages published
